跳到主要內容區
學務處首頁
│
靜宜大學
│
網站導覽
│
登入管理
│
聯絡信箱
Menu
回首頁
學生事務處
住宿服務中心
學生成就中心
諮商暨健康中心
特殊教育學生資源中心
原住民族學生資源中心
本功能需使用支援JavaScript之瀏覽器才能正常操作
首頁
就學貸款
就學貸款須知
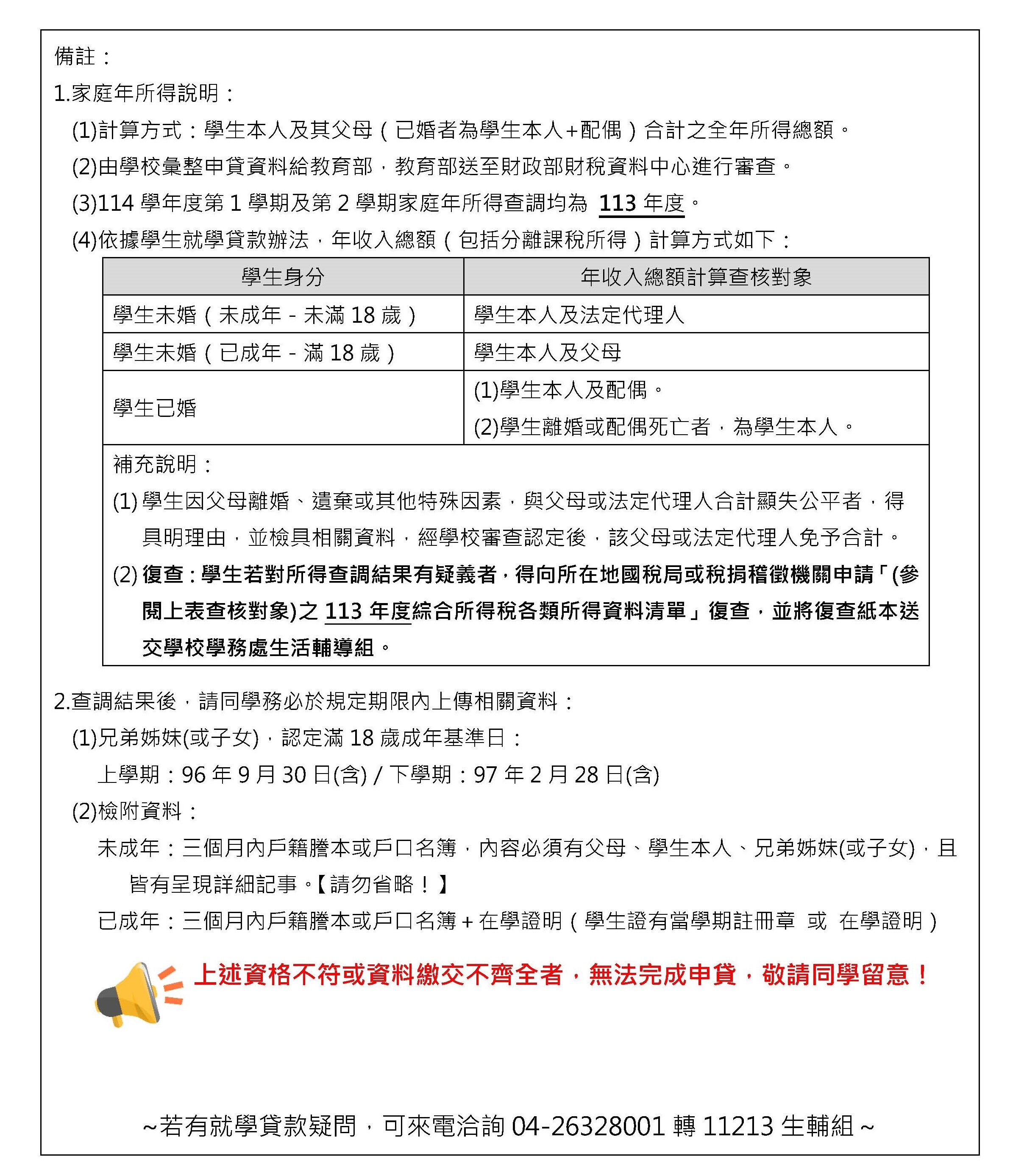
🔎所得查調-所得級距是什麼?
瀏覽數:
友善列印
Close (Esc)
Share
Toggle fullscreen
Zoom in/out
Previous (arrow left)
Next (arrow right)